:::
本站消息
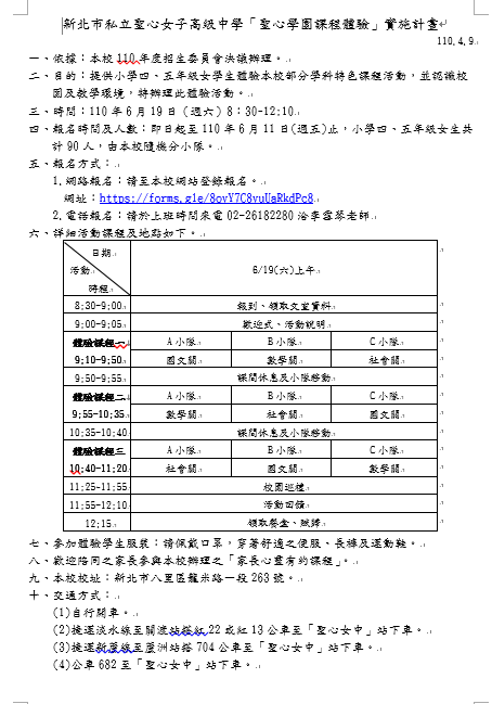
轉知私立聖心女子高級中學辦理「聖心學園課程體驗」活動
輔導
呂麗貞
-
一般公告
| 2021-04-20 | 點閱數: 896
主旨:
請惠予協助公告本校「聖心學園課程體驗」活動相關資訊,並請鼓勵小學四、五年級女學生暨家長踴躍參加,敬請 查照。
說明:
一、
日期: 110 年 6 月 19 日(週六)上午 8:30~12:10 。
二、
對象:小學四、五年級女學生
三、
報名網址:
https://forms.gle/8oyY7C8yuUaRkdPc8
四、
聯絡人:李雪琴老師(02-26182280)
1) 聖心學園課程體驗.png
:::
115學年度國民小學資賦優異學生鑑定專區
資優鑑定招生各項訊息!
藝術才能音樂班招生
桃園市115學年度國民小學藝術才能音樂班鑑定招生各項訊息!
新生家長專區
新生各項訊息
學校社團、課後照顧班
學校社團、課後照顧班報名
關於學校
行事曆
本校概況
地理位置
現任校長
114教室位置圖
大成校歌演奏
大成校歌合唱
學校沿革
歷任校長
教育儲蓄戶
校友會
家長會
大成校長
現任校長
校長的話
校內單位
教務處
學務處
總務處
輔導室
午餐室
幼兒園
音樂班
音樂班粉專
體育班
資優班
進修部
公開資訊
114上重大行事曆
114下重大行事曆
公開授課登記表
公開授課名單
定期考查實施辦法及審題機制紀錄表
會計月報
會計預算書
會計決算
行動載具使用原則
校外人士協助教學
114教科書版本
多元活動
專輔老師
直笛團
童軍活動
學生課後社團
評鑑專區
評鑑列表
閱讀教育評鑑
永續發展環境教育
健康促進學校評鑑
交通安全評鑑
大成本土語言
[
more...
]
場地預約
我要預約
會員登入
帳號
密碼
記住我
登入
校內登入
Google OpenID 登入
:::
校內搜尋
search
進階搜尋
:::
網站地圖
校務行政
雲端學務系統--教育局SSO
公文線上簽核
經費動支系統
教育局填報暨通知系統
桃園市財產管理系統
網路硬碟
教師專區
線上差勤系統
114學年度課表
雲端學務系統--教育局SSO
場地預約借用(含平板)
大成國小獎勵點數存摺
校內修繕登記
教師研習系統
教育大市集
十二年課綱持續更新
學習扶助網
教師郵局
雲端硬碟
桃園市K12研習
教育雲
因材網
愛學網
磨課師
全國教師進修網
桃園市教師數位學習網
文化部數位平台
教育局VPN連線
課程與教學資源整合平臺
教師專業發展支持作業平臺
108課綱資訊網
桃園市國小在地化課程教材
學生專區
學習扶助評量系統
大成國小獎勵點數存摺
明日星球
教育雲
英語村
因材網
學習吧
學習吧!桃園專區
均一教育
PaGamO
Cool English
資安闖關
打字練習軟體
學習資源列表
客語數位教材網
ICRT英語報導新聞
108課綱資訊網
每週一句
圖書館
課程計畫
午餐
差勤
登入
登入
帳號
密碼
登入